Радиолюбительский сайт

Суббота, 14.03.2026, 23:18



Приветствуем Вас Гость | RSS
[ Главная ] [ Каталог статей ] [ Регистрация ] [ Вход ]

Меню сайта

Радиоконструкции

Распродажа

Измерительные приборы в интернет магазине DESSY

Скачать

Радиобиблиотека

RDA

DX кластеры

Цифровая радиосвязь

QSL info

Полезные ссылки

Опрос сайта
На каком трансивере Вы работаете?

Результат опроса Результаты
Все опросы нашего сайта Архив опросов
Всего голосовало: 1000

QRP частоты

QRP частоты

Недавно скачивали
  Сервисный центр №9 2012 год 
  Скандинавия Навител карта Швеция Финляндия.. nordic20140203.nm7 
  Радиомир КВ и УКВ №11 2012 
  Экзаменационные билеты и тематические задачи ГИБДД 2013 Категории AB CD 
  Linux Format №4 ( апрель 2013 ) 
  Радиоаматор №11 2011 
  KENWOOD TS-140 (TS-680S).Инструкция по эксплуатации 
  РадиоЛоцман №1 ( январь 2013 ) 
  Самоучители по приемным и передающим устройствам (25 томов) 
  FunkAmateur №5, 2012 
  YEASU FT DX 5000. Инструкция по эксплуатации ( Мануал) 
  Современная электроника №6 2012 
  Электродинамика и распространение радиоволн (2-е изд.) 
  Сервисный центр №№1-12 2011 (годовая подшивка) 
  Радиомир №9, 2012 
  Патч для PES 2013 Российская премьер лига 
  Радиомир КВ и УКВ №10 (октябрь 2012) 
  Делаем сами №4, 2013 Толока 
  Большая книга CSS. 2-е издание 
  Радиоежегодник. Выпуск №20 2013 

Статистика

free counters

Онлайн всего: 11
Гостей: 11
Пользователей: 0


Сегодня отметились

Mike, colyacardakov, kletchaty30, aleksejfedorovictucin6984, hot-mam, svyatogorov55


Форма входа

Информация

Зарегистрированным пользователям доступны все разделы сайта в полном обьеме!


Свободный блок

Популярное

СССР: Наши Любимые Песни

Музыка ретро


Песни для юбилея мужчины

Музыка архив


Антивирус Avast -

лучший бесплатный антивирус




Распродажа

Измерительные приборы в интернет магазине DESSY

Главная » Статьи » Схемы радиолюбителю » Усилители мощности ВЧ » 5 - ваттный усилитель мощности на диапазон 1,8…54 МГц

Радиолавка 73

5 - ваттный усилитель мощности на диапазон 1,8…54 МГц

Zack Lau, KH6CP/1. Оригинал статьи опубликован в журнале QEX, May 1992, pp.7,8

Вам необходим простой и стабильный усилитель для многодиапазонного QRP передатчика? Этот усилитель был не только оптимизирован по стабильности работы с помощью компьютерной программы Touchstone, но и выдержал подключение к нему в процессе работы различного рода не согласованных (высокоомных) нагрузок, так, например, РА использовался для снятия характеристик фильтров при выходной мощности 5 Вт. Усиление двухкаскадного РА в пределах любительских диапазонов составляет 28…30 дБ и имеет небольшой подъём в пару дБ на частотах вблизи 37 МГц. Для простоты и неприхотливости РА, в качестве оконечного его транзистора был выбран MRF137 фирмы Motorola. С MRF138 усилитель, возможно, будет более линеен, но по этому транзистору у меня очень мало информации, чтобы быть полностью в нём уверенным. Некоторых радиолюбителей отталкивает повышенная стоимость этих транзисторов, но, как говорится: “скупой платит дважды”- дешёвые транзисторы имеют обыкновение часто “вылетать”. Усилитель с полевыми транзисторами даёт на выходе “чистый” SSB сигнал, сравнимый по интермодуляционным продуктам высоких порядков с обычными усилителями на биполярных транзисторах. Например, худшее значение уровня интермодуляционных продуктов для диапазонов 3,5, 7, 14 и 28 МГц составляет - 38 дБ на 28 МГц, причём, продукты пятого порядка имеют уровень -61 дБ по отношению к РЕР. Усилитель имеет выходную мощность 5 Вт РЕР при токе 0,5 А (напряжение питания 28 В).

Наверное, самым большим недостатком является своеобразное питание полевых транзисторов – они “любят” высокое напряжение и, действительно, хорошо, при этом, работают. MRF137 - не исключение. Я питал MRF137 напряжением 28,2 В при токе покоя 0,55 А. Ток увеличивался до 0,6 А при выходной мощности 4,6 Вт на 28 МГц. На драйвер подавалось обычное, в таких случаях, напряжение питания 12 В.

Входной каскад усилителя (Рис. 1а) выполнен на биполярном транзисторе 2N5109 с обратной связью, настроенной так, чтобы скомпенсировать усиление MRF137. Последовательная цепь, состоящая из резистора сопротивлением 470 Ом и конденсатора ёмкостью 12 пФ, установлена между коллектором и общим проводом для обеспечения стабильности усилителя на всех его рабочих частотах. MRF137 на 54 МГц уже снижает собственное усиление на несколько дБ, однако, эту разницу компенсирует усилитель на биполярном транзисторе. Обратные потери по входу лучше, чем 18 дБ в диапазоне частот 1,4…29,9 МГц, но ухудшаются до 12 дБ на частоте 50 МГц. КСВ по входу с высокоомными нагрузками не проверялся.

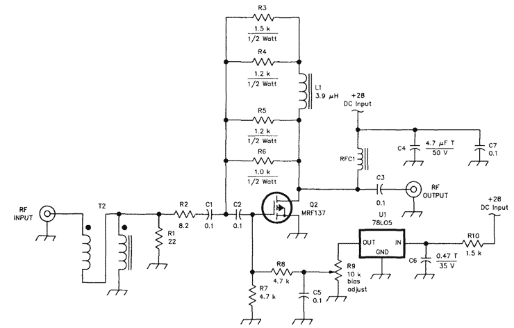
Каскад оконечного усилителя мощности “собственной персоной” показан на Рис. 1 б и представляет собой прекрасный усилительный блок с усилением в 16 дБ и неравномерностью усиления менее 0,5 дБ в диапазоне частот 1…32 МГц. Трансформатор на передающей линии, включенный по входу усилителя позволяет улучшить обратные потери и КСВ, которые составляют, соответственно, более 18 дБ и 1,3 : 1 в диапазоне частот 1…50 МГц. Я думаю, что подключение на выходе усилителя другого трансформатора на передающей линии, позволит создать более мощный РА с меньшим усилением на тот же частотный диапазон, такая вариация, правда, не испытывалась.

Под усилитель использовалась простейшая плата, какую я мог только придумать. На куске фольгированного с двух сторон стеклотекстолита я вырезал две дорожки под выводы затвора и стока, затем, обернул плату по краям медной фольговой лентой и припаял её для надёжности “заземления” (экранировки).







Рис. 1а. Маломощный усилитель, разработанный для компенсации спада АЧХ

усилителя мощности на MRF137. Схема принципиальная электрическая.

Q1 – 2N5109, 2,5-ваттный транзистор с креплением на радиатор, граничная

частота Ft = 1200 МГц.

Т1 – 15 витков двойным проводом #28 на кольцевом сердечнике FT-37-43.



После сверления отверстий под транзистор MRF137, винты его крепления в плате и в прокладке, выполненной из алюминиевой ленты толщиной 0,05 дюйма, я прикрепил прокладку, плату и транзистор к радиатору, с помощью винтов 4-40 (в теле радиатора для этой цели просверлены отверстия и в них нарезана соответствующая резьба). Стандартный метод, “прижатый” к общему проводу, был использован для монтажа и других деталей. Усилитель на транзисторе 2N5109 смонтирован на своей собственной заземляющей площадке, и ещё: если в одном каскаде РЧ усилителя “задрано” усиление, то такой усилитель работает менее стабильно (т. е., усиление между каскадами следует распределять более равномерно).

Три таких усилителя были построены Mike’oм Gruber’oм, WA1SVF для использования в лаборатории. Он заметил, что сопротивление резистора R8 для получения необходимого смещения для получения тока 0,5 А должно быть изменено с 4,7 кОм на 1 кОм. Дополнительно: используемые Mike’ом транзисторы MRF137 имели большее пороговое напряжение затвора (напряжение смещения необходимое для открывания транзистора), но это не повлияло на параметры усилителя.







Рис. 1б. Усилитель мощности на МОП (TMOS)-транзисторе с выходной мощностью 5

Вт. Схема принципиальная электрическая.

L1 – 26 витков эмалированного (обмоточного) провода #26 на кольце Т-44-2,

индуктивность – 3,9 мкГн.

Q2 – транзистор MRF137.

R9 – потенциометр (подстроечный резистор) сопротивлением 10 кОм

поворотного типа для установки напряжения смещения транзистора.

RFC1 – 21 виток обмоточного провода #26 на кольце FR-37-67.

Т2 – 4 витка 25-омным коаксиальным кабелем на кольце FT-50-43. 25-омный

кабель образован двумя отрезками 50-омного кабеля уложенного

параллельно. В прототипе использовался кабель RG-196/U.

U1 - 78LO5 – интегральный 5-вольтовый стабилизатор.

Свободный перевод с английского: Виктор Беседин (UA9LAQ) ua9laq@mail.ru
г. Тюмень январь, 2003 г

QRX - объявления радиолюбителей

HamRadio. Радиолюбители.RA1OHX

Сайт RA1OHX. Радиолюбители КВ и УКВ

Доска объявлений радиолюбителей "Купи-Продай" ВКонтакте Присоединяйся! >>>


Доска объявлений радиолюбителей "Купи-Продай" В Телеграм Присоединяйся! >>>



Поделитесь записью в своих социальных сетях!



Сайт RA1OHX
При копировании материала обратная ссылка на наш сайт обязательна!

Категория: Усилители мощности ВЧ | Добавил: Mike (20.12.2011)
Просмотров: 10618 | Теги: усилитель мощности, 5Вт, qrp усилитель | Рейтинг: 0.0/0

Всего комментариев: 0
Добавлять комментарии могут только зарегистрированные пользователи.
[ Регистрация | Вход ]
Поиск по сайту


Поиск позывного

RA1OHX © 2026