Радиолюбительский сайт

Суббота, 14.03.2026, 22:32



Приветствуем Вас Гость | RSS
[ Главная ] [ Каталог статей ] [ Регистрация ] [ Вход ]

Меню сайта

Радиоконструкции

Распродажа

Измерительные приборы в интернет магазине DESSY

Скачать

Радиобиблиотека

RDA

DX кластеры

Цифровая радиосвязь

QSL info

Полезные ссылки

Опрос сайта
Вы радиолюбитель?

Результат опроса Результаты
Все опросы нашего сайта Архив опросов
Всего голосовало: 281

QRP частоты

QRP частоты

Недавно скачивали
  Инструкция по антенне Hy-Gain TH3-MK4 
  РадиоЛоцман №7 2012 
  Звукомания №17 ( май 2013 ) 
  Техника молодёжи №3 (март 2012) 
  Ремонт & сервис №11 (ноябрь 2012) 
  Linux Format №3 (155) март 2012 
  Правила дорожного движения 2012-2013. ПДД с примерами и комментариями. 
  Радио №7 (июль 2012) 
  Звукомания №7 (июль 2012) 
  Лучшие конструкции "Радиолюбителя". Выпуск 1 
  Grand1.2 \ 1.3 Rus 
  YAESU FT-840 Руководство по эксплуатации 
  Журнал Радио №12 (декабрь 2011) 
  Калькулятор радиолюбителя Ver 2.0.9.30 
  Современная электроника №3 ( март 2013 ) 
  Определение элементов РЭА по цветовой маркировке + Справочник 
  Понятный интернет для старшего поколения. 2013 
  FunkAmateur №4, 2012 
  Chip №3 (март 2013) Россия 
  Prakticka Elektronika A Radio №1-12 2012 

Статистика

free counters

Онлайн всего: 11
Гостей: 11
Пользователей: 0


Сегодня отметились

Mike, colyacardakov, kletchaty30, aleksejfedorovictucin6984, hot-mam, svyatogorov55


Форма входа

Информация

Зарегистрированным пользователям доступны все разделы сайта в полном обьеме!


Свободный блок

Популярное

СССР: Наши Любимые Песни

Музыка ретро


Песни для юбилея мужчины

Музыка архив


Антивирус Avast -

лучший бесплатный антивирус




Распродажа

Измерительные приборы в интернет магазине DESSY

Главная » Статьи » Схемы радиолюбителю » Радиостанции, трансиверы » Трансивер прямого преобразования на диапазон 7мгц «Парус - CW»

Радиолавка 73

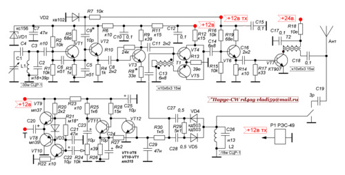
Трансивер прямого преобразования на диапазон 7мгц «Парус - CW»

В настоящее время существует множество схем трансиверов прямого преобразования, своей схемой решил также внести свои «5 копеек» в технику прямого преобразования.

Трансивер прямого преобразования


Особенность схемы: простота настройки всей конструкции при доступной элементной базе, настраивая трансивер на другие диапазоны, нужно будет изменить лишь контур гпд и входной контур приёмника, всё остальное в схеме останется прежним.

Парус CW


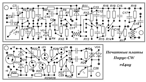
Вид со стороны деталей


А теперь немного подробнее. Задающий генератор (VT1) настроен на частоту вдвое ниже частоты сигнала диапазона 7 мгц т.е. 3,5-3,6 мгц. с эмиттерного повторителя (VT2) сигнал поступает на усилитель (VT3), с которого снимается напряжение для смесителя на встречно-параллельных диодах, и далее идёт на удвоитель частоты (VT4 VT5), где формируются частота 7,0-7,2 мгц. После эмиттерного повторителя (VT6) оно подаётся на усилитель мощности (VT7). Режим передачи осуществляется подачей +12в. на эмиттерный повторитель, а реле Р1 закорачивает входной контур. Если на выходной каскад вместо +24 в. подать только +12 в, то выходная мощность упадёт до 1-1,5 W. В любом случае транзистор ставится на радиатор. Цепочка C9 R7 и варикап VD2 даёт смещение вниз по частоте около 1 кгц при нажатии на телеграфный ключ. Настраиваться на станцию нужно с верхней границы диапазона. Для самоконтроля можно использовать любой мультивибратор с частотой порядка 1 кгц. Вч трансформаторы намотаны на кольцах магнитной проницаемостью 400-1000 и диаметром 7-12 мм. В два скрученных провода диаметром 0,2-0,3 мм.
Унч особенностей не имеет.

В Линьков г. Суровикино. (RD4AG vladi59@mail.ru)


QRX - объявления радиолюбителей

HamRadio. Радиолюбители.RA1OHX

Сайт RA1OHX. Радиолюбители КВ и УКВ

Доска объявлений радиолюбителей "Купи-Продай" ВКонтакте Присоединяйся! >>>


Доска объявлений радиолюбителей "Купи-Продай" В Телеграм Присоединяйся! >>>



Поделитесь записью в своих социальных сетях!



Сайт RA1OHX
При копировании материала обратная ссылка на наш сайт обязательна!

Категория: Радиостанции, трансиверы | Добавил: Mike (02.03.2026)
Просмотров: 60 | Теги: траснсивер 7 мгц, трансивер Парус | Рейтинг: 0.0/0

Всего комментариев: 0
Добавлять комментарии могут только зарегистрированные пользователи.
[ Регистрация | Вход ]
Поиск по сайту


Поиск позывного

RA1OHX © 2026